首页
红色资讯
主题活动
红色教育
红色专题
线路推荐
旅游指南
关于我们
推荐文章
文化和旅游部部长孙业礼:更好发挥文旅养心志育情操、赋能经济社会发展作用
纪念周恩来同志诞辰128周年 | 他的名字,镌刻在人民心中
国家级表彰!河北红色阵地再添殊荣,两家单位榜上有名
河北省红色旅游协会祝大家元宵节快乐!
全国两会召开在即,这些知识提前了解
相关景点
红色旅游创新发展活力无限
红色旅游创新发展活力无限
红色资讯
>
行业资讯
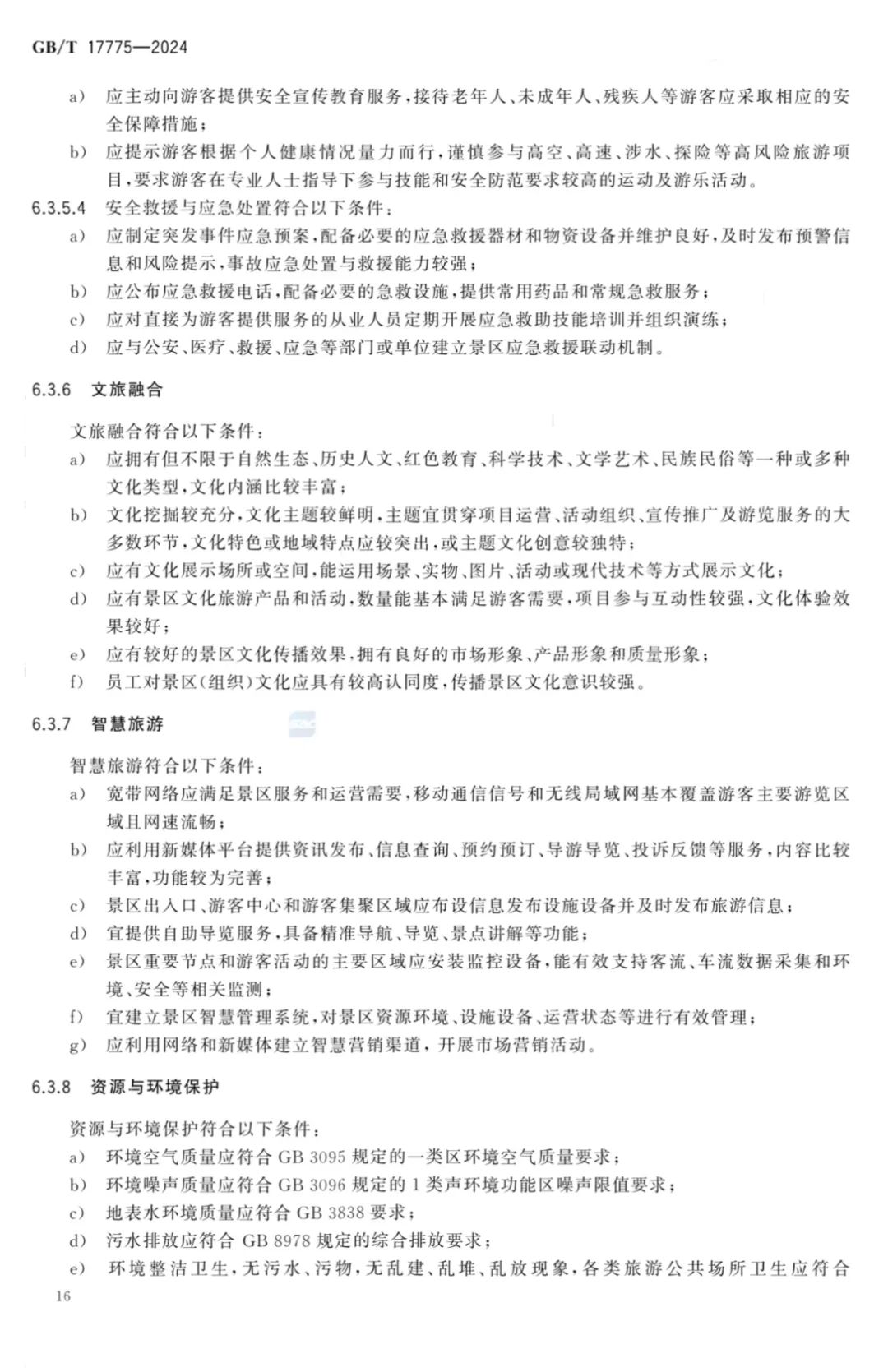
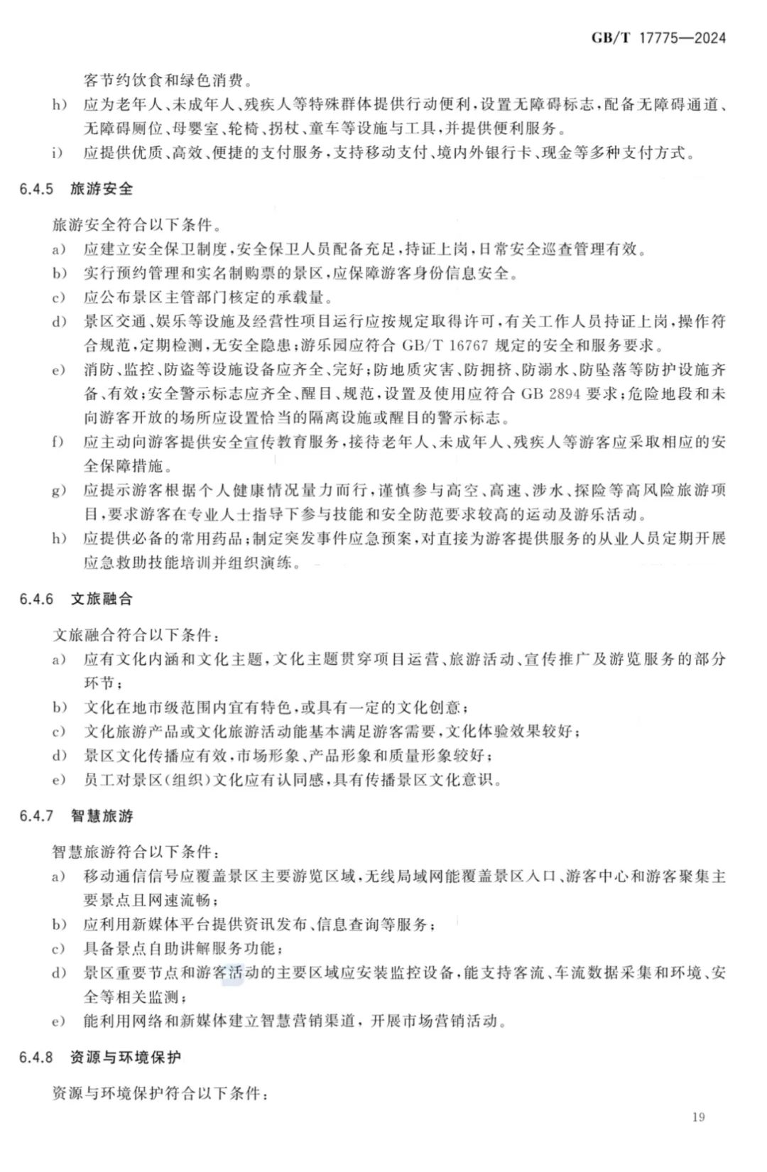
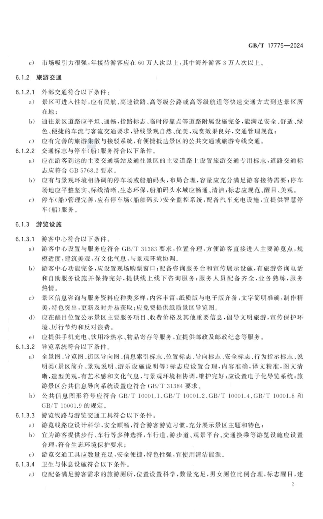
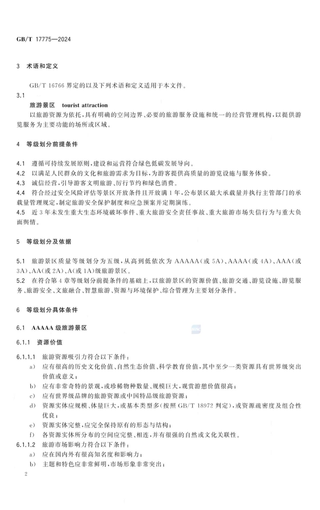
明天起实施!最新国家标准:5A、4A、3A级旅游景区这样划分
2025-03-03 09:44:20
来源:全国旅游标准化技术委员会
分享到:
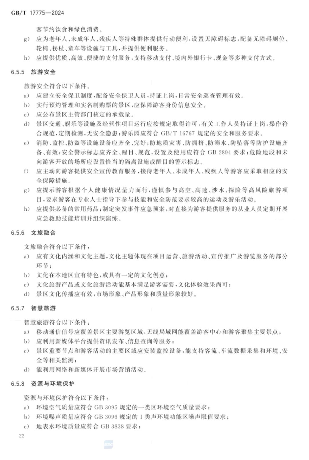
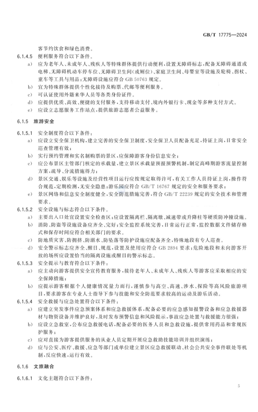
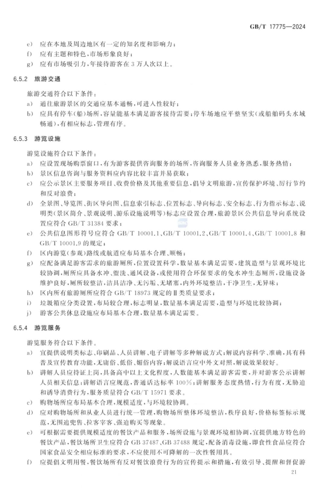
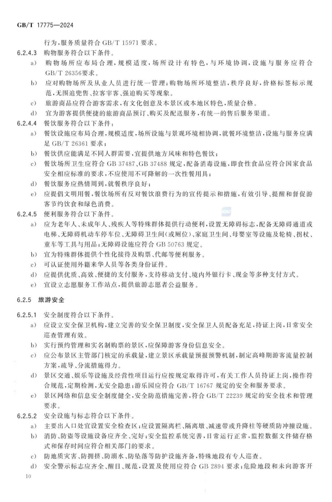
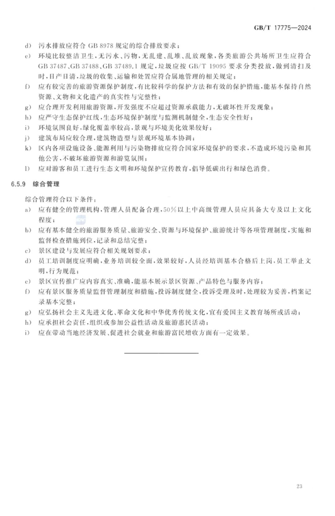
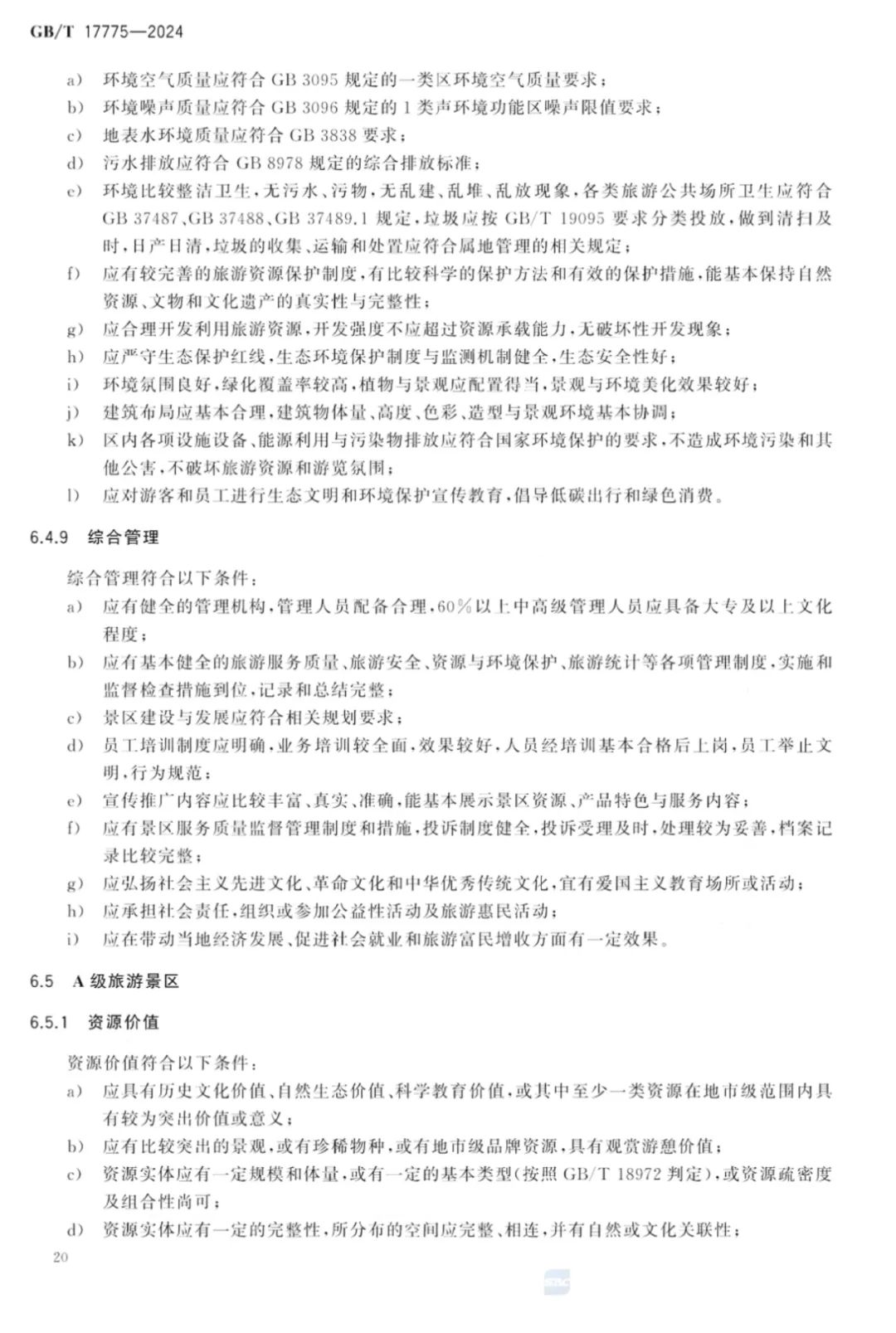
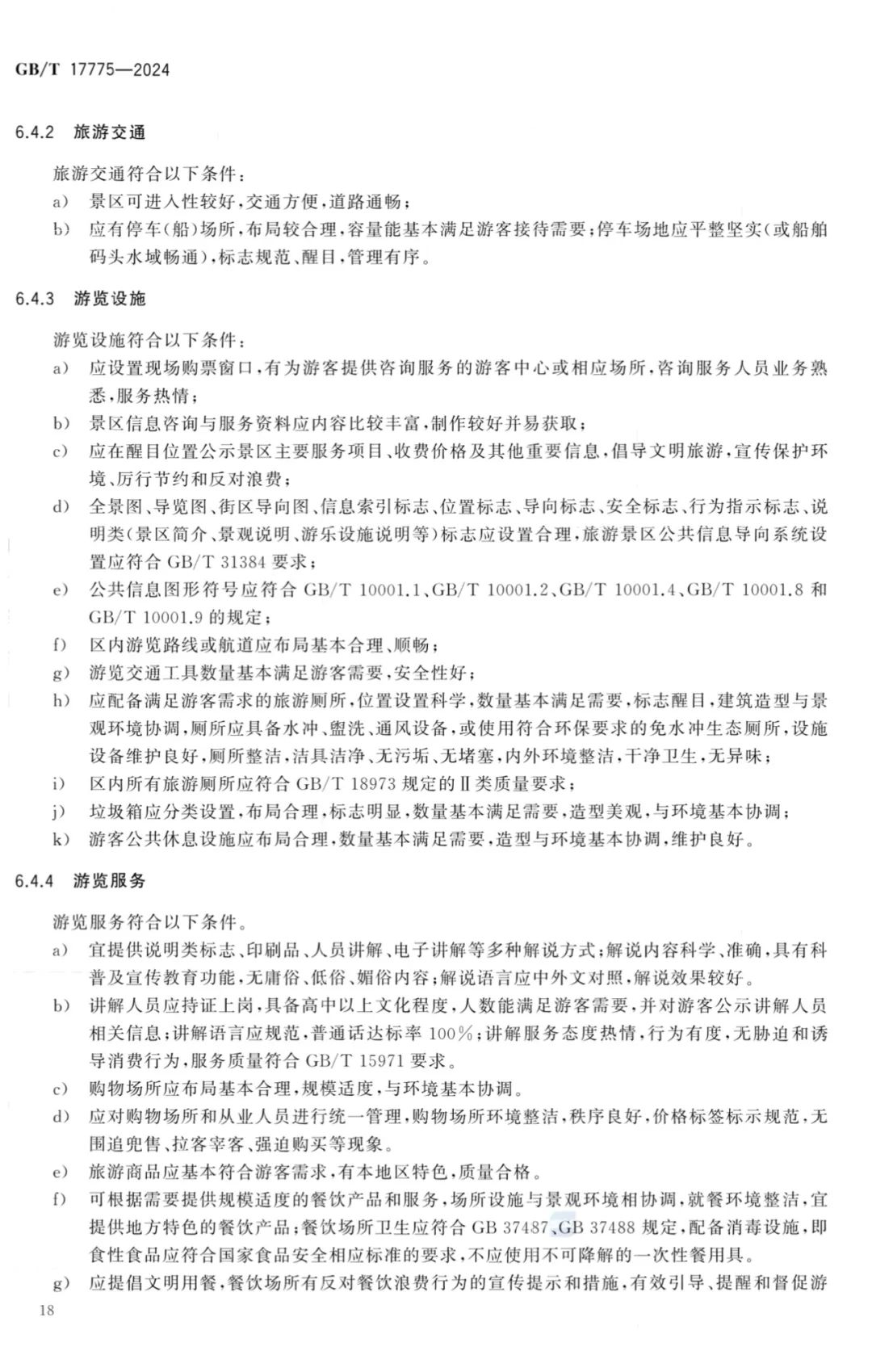
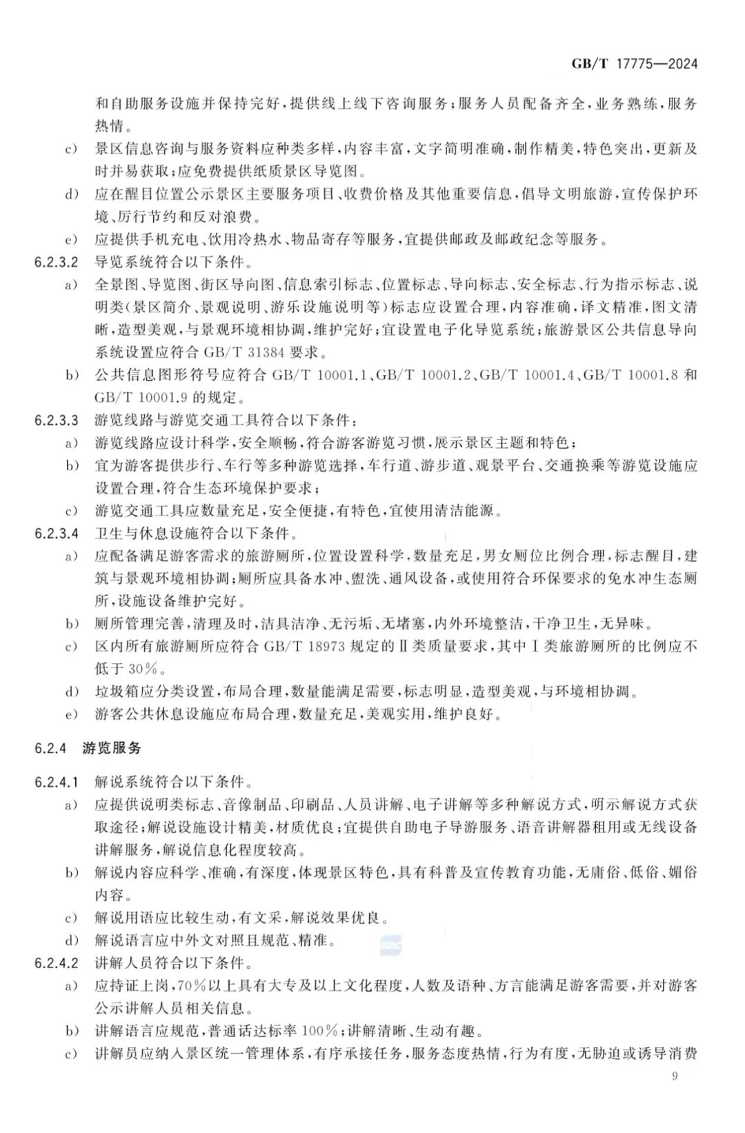
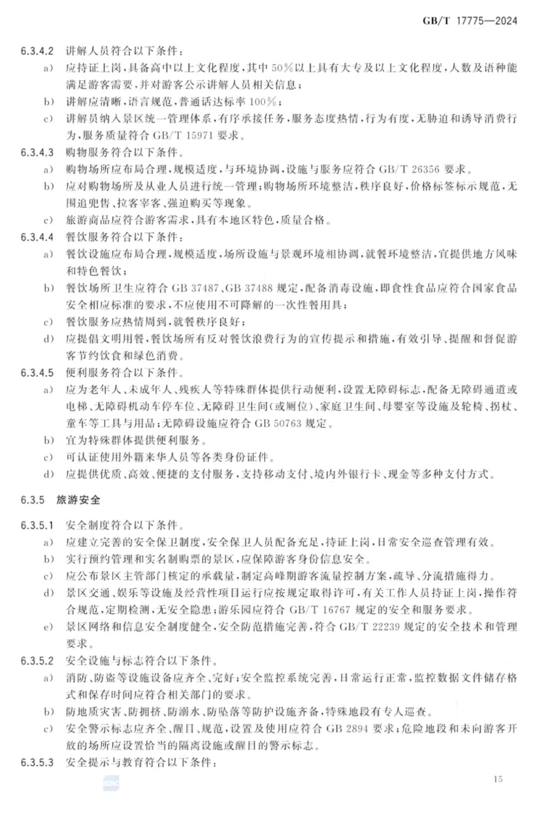
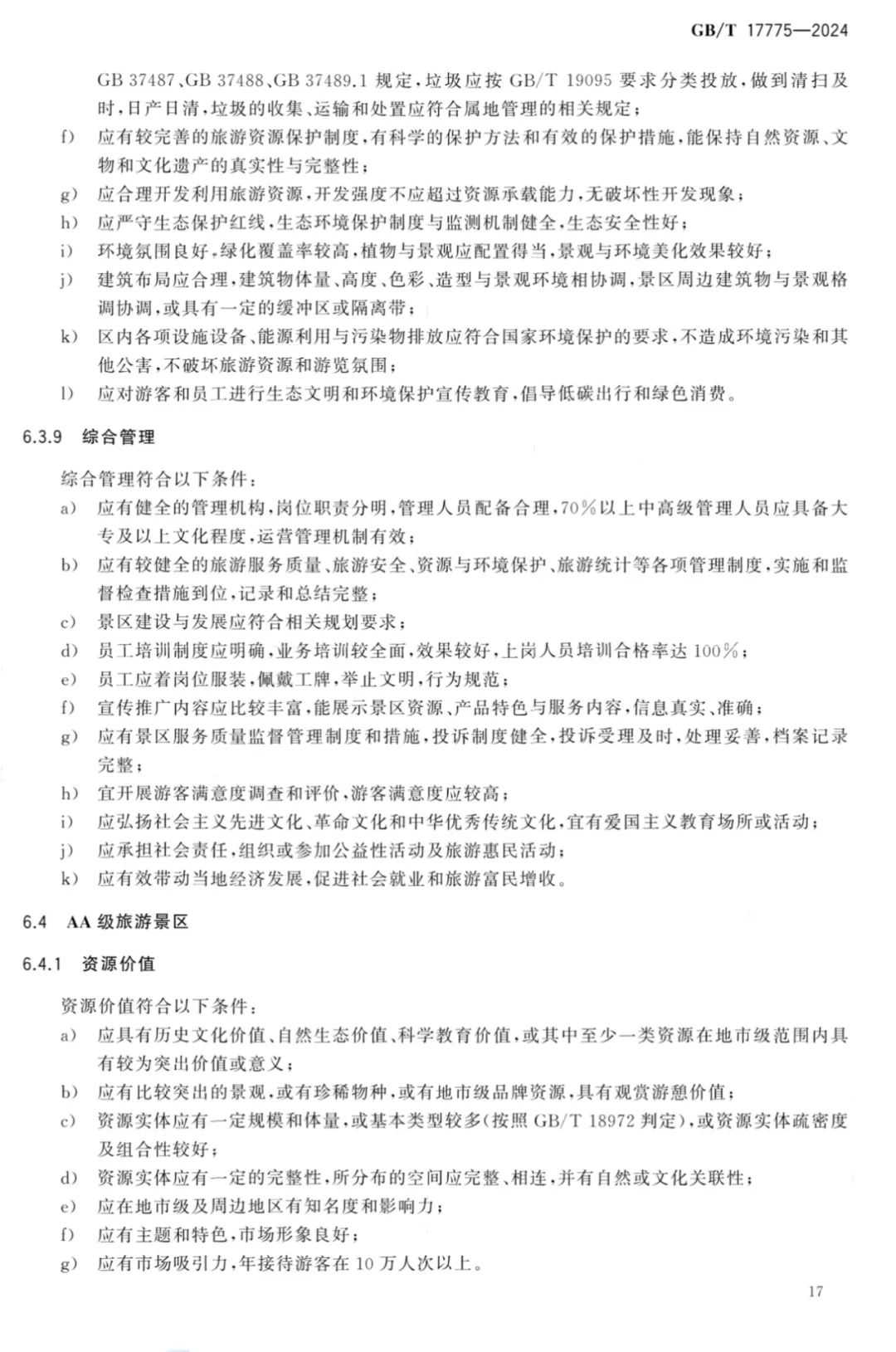
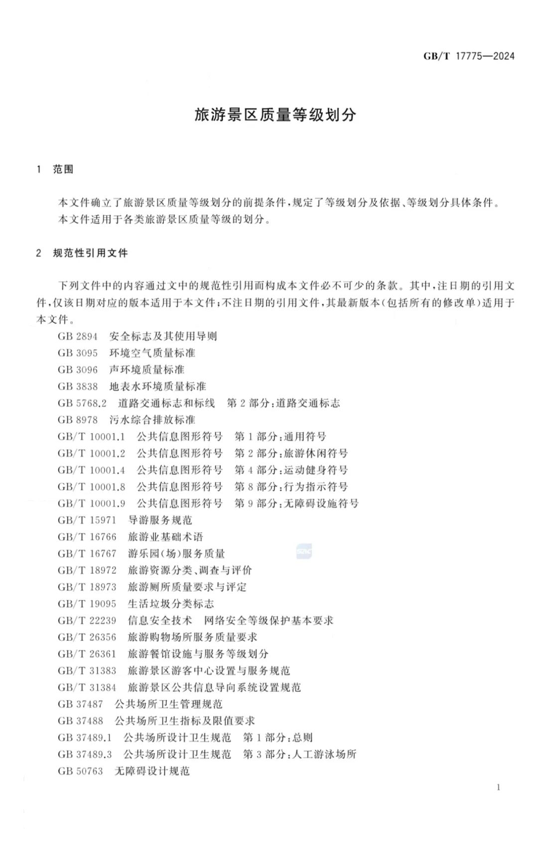
经国标委批准,新版国家标准《旅游景区质量等级划分》(GB/T 17775-2024)将于2025年3月1日起实施。全文如下:
推荐文章
文化和旅游部部长孙业礼:更好发挥文旅养心志育情操、赋能经济社会发展作用
纪念周恩来同志诞辰128周年 | 他的名字,镌刻在人民心中
国家级表彰!河北红色阵地再添殊荣,两家单位榜上有名
河北省红色旅游协会祝大家元宵节快乐!
全国两会召开在即,这些知识提前了解
友情链接:
中华人民共和国文化和旅游部
唐山市文化广电和旅游局
保定市文化广电和旅游局
沧州市文化广电和旅游局
衡水市文化广电和旅游局
邢台市文化广电和旅游局
邯郸市文化广电和旅游局
野狐岭要塞旅游区
董振堂事迹陈列馆
一二九师纪念馆
沕沕水生态风景区
董存瑞烈士陵园及纪念馆
留法勤工俭学运动纪念馆
晋冀鲁豫烈士陵园
冀东抗战遗址王厂沟爱国主义教育
网站简介
联系我们
版权声明
在线留言
版权所有:河北红色文化旅游网 违者必究
冀ICP备19017071号-1